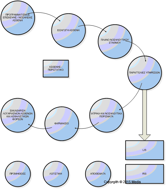
Διαλειτουργικότητα – Διασύνδεση
LEFTSOSPC & HEALTH E.E.
Mια νεοϊδρυθείσα εταιρία που δημιουργήθηκε από την ανάγκη να καλυφθούν τα θέματα που αναδεικνύονται στα πλαίσια του ψηφιακού μετασχηματισμού της Υγείας. Απευθύνεται αποκλειστικά στον ιδιαίτερο χώρο της Υγείας για να αποτελέσει την γέφυρα μεταξύ της δημιουργίας και τις ορθής διαχείρισης της πληροφορίας.
Διαλειτουργικότητα
Επικοινωνία συστημάτων μέσω HL7 μηνυμάτων
Μορφή HL7 μηνύματος
H|^~\&|”ΑΠΟΣΤΟΛΕΑΣ”||”ΠΑΡΑΛΗΠΤΗΣ”||202409170000||ORM^O01|12706948|P|2.3|12706948|||AL|GRE|UTF-8|el
NTE|||.
PID||5150690^^^ΝΟΣΟΚΟΜΕΙΟ |0363348^^^^PAT~00000000^^^^ΑΔΤ~000000000^^^^ΑΦΜ~^^^^PPN~809415^^^^FINID||ΕΠΩΝΥΜΟ^ΟΝΟΜΑ^ΠΑΤ|^ΜΑΝ|198208130000|F|||ΔΙΕΥΘΥΝΣΗ||2105819885^^PH||||||13088200509||||ΑΓΝΩΣΤΟΣ
PV1||O|^ΤΜΗΜΑ^ΤΜΗΜΑ^0101016003^^^^0101016003 ΚΛΙΝΙΚΗ^||||308^ΠΑΡΑΓΓΕΛΩΝ|12047^||||||0101016003|||||7336912^^^ΝΟΣΟΚΟΜΕΙΟ”|||||||||||||||||||||||||202409171546|202409180000|||||8663243
ORC|NW|12706948^ΝΟΣΟΚΟΜΕΙΟ”|||SO||||202409170000|^ΠΑΡΑΓΓΕΛΩΝ|||||202409170000||||||ΤΜΗΜΑ
OBR|1|12706948^ΝΟΣΟΚΟΜΕΙΟ|12706948^ΝΟΣΟΚΟΜΕΙΟ|394^ΕΞΕΤΑΣΗ|R||202409171820|202409171850||||||||||||||||DX|||^^30^202409171820^202409171850
Health Sonar
Πρόκειται για ένα καινούργιο, μη επεμβατικό σύστημα που στόχο έχει την παρακολούθηση στοιχείων της καθημερινότητας του ατόμου όπως η κινητικότητα, ο ύπνος, οι πτώσεις και οι δραστηριότητες. Η καινοτομία του έγκειται στην ανίχνευση και μελέτη της διαφορετικής κλίμακας ραδιοσυχνοτήτων και των διαφορετικών τύπων κινήσεων, αναλόγως τη θέση και τη ρυθμιστική λειτουργία του συστήματος.










